中文 English
  • 首页
  • 走进纺科院
    • 企业概况
    • 领导致辞
    • 组织机构
    • 资质荣誉
    • 企业视频
  • 新闻动态
    • 企业新闻
    • 通知公告
    • 行业动态
  • 科研创新
    • 科研概况
    • 创新平台
    • 科研项目
    • 科技成果
  • 产品与服务
    • 高性能纤维复材
    • 智能医卫纺织产品
    • 农用网材产品
    • 纺织科技信息服务
    • 纺织检测计量服务
  • 企业党建
    • 企业文化
    • 党群工作
    • 监察动态
  • 人力资源
    • 人才理念
    • 人才招聘
  • 联系我们
    新闻动态News
    • 企业新闻
    • 通知公告
    • 行业动态
    通知公告
    网站首页 >
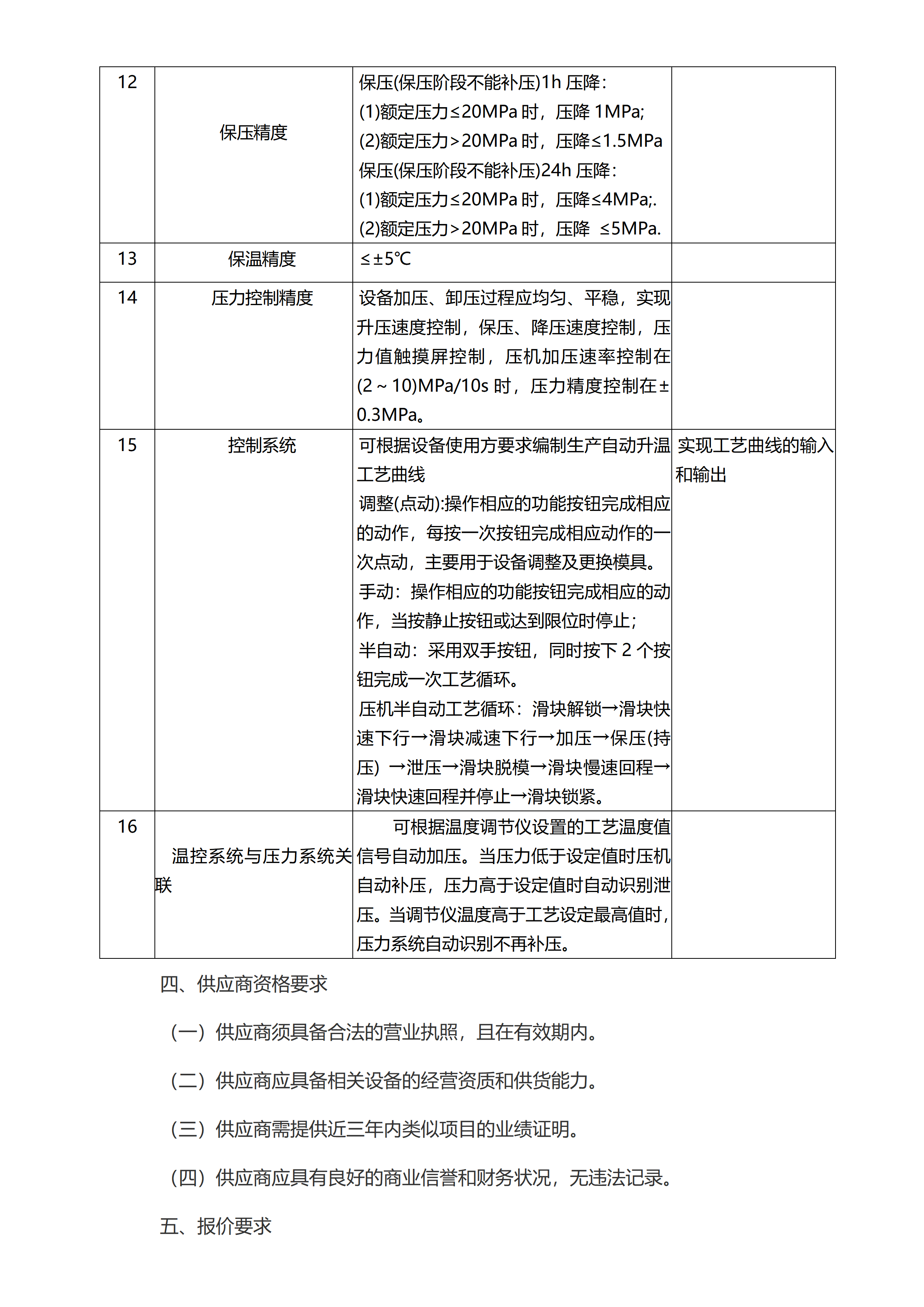
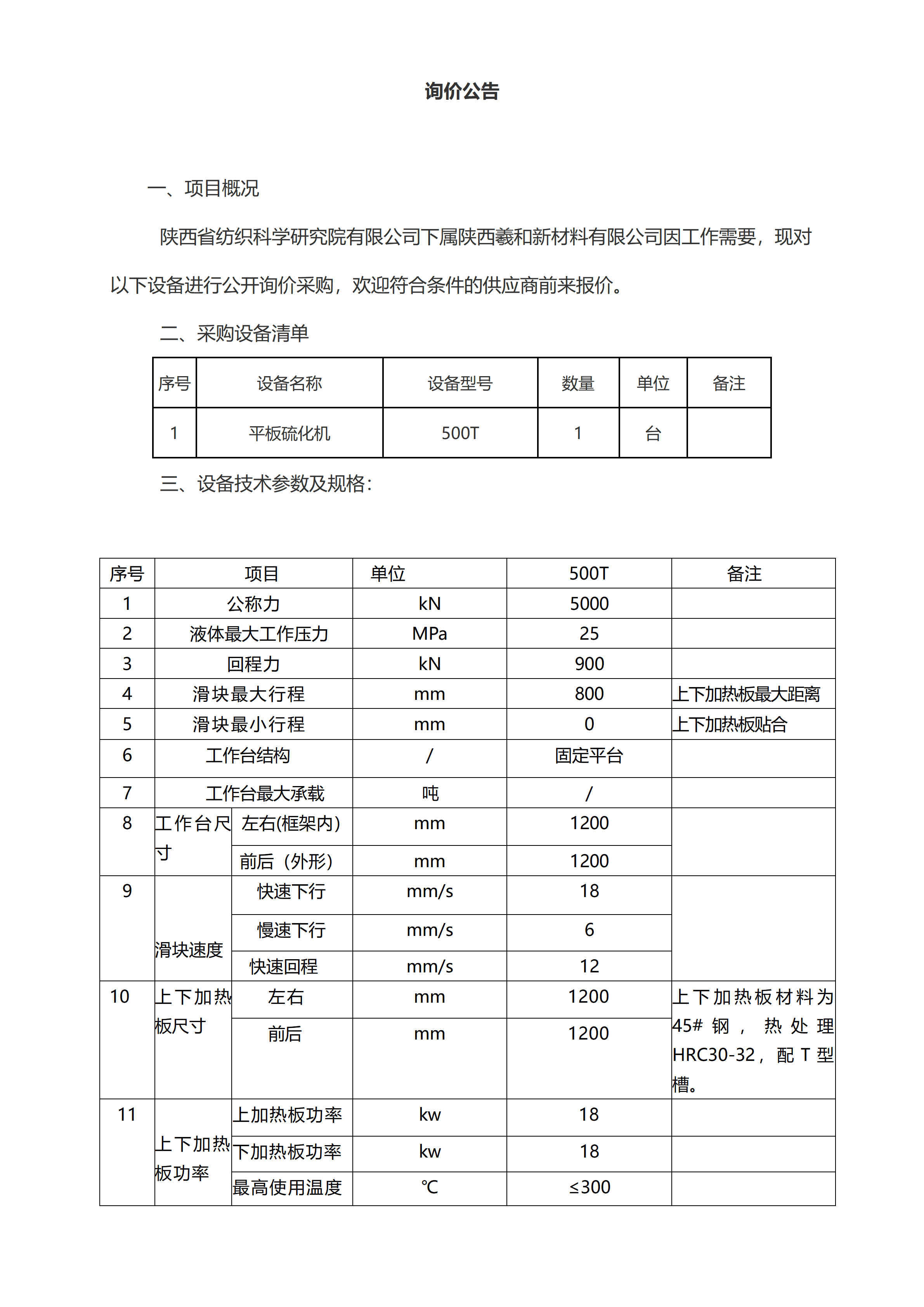
    询价公告
    发布时间:2026-03-05

    上一篇:成交公告下一篇:成交公告

    版权所有:陕西省纺织科学研究院有限公司

    备案号:陕ICP备17013451号-1

    地址:西安市未央区浐灞三路789号E座   联系电话:029-83553521

    陕公网安备 61011102000330号

    技术支持: 兄弟网络